
- 三菱Q系列PLC 和FX系列PLC區別
- 1. 產品定位及特點: FX系列PLC:特點是小型化、一體式結構,可控制IO點數相對少,目前FX3U本體最多可控制256點。產品定位用于做單機控制,比如說開發一個小型的設備(與西門子早期S7-200系列相同)。基本單元本體集成了電源、CPU、存儲器...

- 三菱plc系列和類型
- 海藍發現還是有很多人多三菱PLC系列知識不是太了解,所以呢今天再次給大家普及下三菱常用的系列型號知識點,以及應用的領域。 三菱Fx系列PLC FX1S系列: 常用的幾款三菱plc,三菱PLC是一種集成型小型單元式PLC。且具有完整的性能和通訊功...

- 三菱PLC蓋板穿螺孔機控制軟件
- 今日文章分享:三菱PLC蓋板穿螺孔機控制軟件。 一.蓋板穿螺孔機控制軟件主要功能: 1、自動畫面、補料信息、手動操作、工藝圖形、輸入監視、U軸手動示教、XYZ軸手動教、參數設定、報警畫面、報警歷史、維護功能。 ...

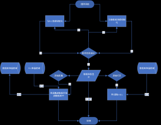
- 三菱PLC風洞測試軟件設計
- 今天海藍給大家分享一篇關于三菱PLC風洞測試軟件設計的文章。詳見下文。 1.三菱PLC風洞測試軟件概述 為了測試風扇的性能而設計的測試系統。通過改變電流,來檢測設備儀器內部的壓強變化,完成一輪測試之后,形成曲線圖和數據表...

- PLC恒壓供水控制系統-海藍機電
- 隨著社會的不斷進步,人們的生活水平質量不斷提高,用水、用電成為了我們日漸關注的問題。例如,人們日常生活中的用水量越來越大,一天中的用水量的動搖也越來越大。以往的供水體系中,水泵的選取往往是按最大供水量來斷定,而實踐的用水量在...

- 氣箱脈沖袋式收塵器中的三菱PLC應用
- 文章導讀:氣箱脈沖袋式收塵器中的三菱PLC應用。 隨著社會生產不斷進步,人們對生產效率也不斷提出新要求。由于微電子技術和計算軟、硬件技術的迅猛發展,三菱PLC技術的成熟運用和發展已經能夠滿足復雜化境下的...

- 煤礦膠帶運輸機系統中的三菱PLC應用
- 文章導讀:煤礦膠帶運輸機系統中的三菱PLC應用 一.集控系統的描述 目前,三菱PLC始終處于工業自動化控制領域的主戰場,為各種各樣的自動化控制設備提供了非常可靠的控制應用。其主要原因,在于它能夠...

- 三菱PLC高速計數器的使用
- 高速計數器是指能計算比普通掃描頻率更快的脈沖信號,它的工作原理與普通計數器類似,只是計數通道的響應時間更短。在越來越多的控制過程中需要對高速脈沖信號進行處理,而普通的計數方式遠遠不能滿足要求。為此需要用到高速計數器。 ...



